广州天河林和品茶工作室,珠海鸡窝论坛,广佛一条龙高端茶

当前位置: 光伏网 » 太阳能资讯 » 光伏动态 » 正文

光伏「周事迹」可再生能源/136号文/光伏项目/国网/南网/能建/电建/通威/爱旭/天合/隆基/华晟/一道

日期:2025-10-20    来源:光伏头条

国际太阳能光伏网

2025
10/20
08:32
文章二维码

手机扫码看资讯

关键词: 可再生能源 136号文 光伏项目

光伏头条为您精选一周内光伏企业代表性的事件,欢迎读者朋友在文末“写留言”处,与我们互动、交流、探讨。


具体内容如下:

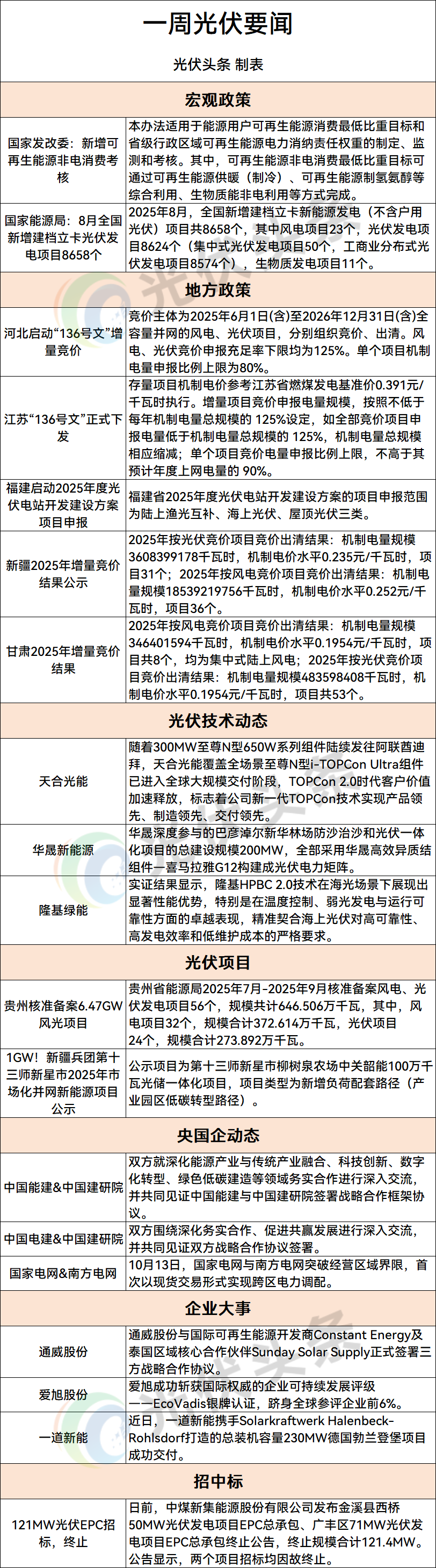
光伏政策

宏观政策:

1、国家发改委:新增可再生能源非电消费考核

10月13日,国家发改委发布关于向社会公开征求《可再生能源消费最低比重目标和可再生能源电力消纳责任权重制度实施办法(征求意见稿)》意见的公告。文件指出,本办法适用于能源用户可再生能源消费最低比重目标和省级行政区域可再生能源电力消纳责任权重的制定、监测和考核。其中,可再生能源非电消费最低比重目标可通过可再生能源供暖(制冷)、可再生能源制氢氨醇等综合利用、生物质能非电利用等方式完成。(来源:国家发改委)

2、国家能源局:8月全国新增建档立卡光伏发电项目8658个

10月14日,国家能源局发布关于2025年8月全国新增建档立卡新能源发电(不含户用光伏)项目情况的公告。公告指出,2025年8月,全国新增建档立卡新能源发电(不含户用光伏)项目共8658个,其中风电项目23个,光伏发电项目8624个(集中式光伏发电项目50个,工商业分布式光伏发电项目8574个),生物质发电项目11个。( 来源:国家能源局)

地方政策:

1、河北启动“136号文”增量竞价:价格0.2-0.3644/0.372元/kWh,单体上限80%,充足率≥125%

10月17日,河北省发改委发布《关于2025-2026年度新能源机制电价竞价工作有关事项的通知》。通知显示,竞价主体为2025年6月1日(含)至2026年12月31日(含)全容量并网的风电、光伏项目,分别组织竞价、出清。风电、光伏竞价申报充足率下限均为125%。单个项目机制电量申报比例上限为80%。河北南网风电、光伏竞价上下限为每千瓦时0.2-0.3644元;冀北电网风电、光伏竞价上下限为每千瓦时0.2-0.372元。风电、光伏执行期限分别为10年、12年。(来源:河北省发改委)

2、江苏“136号文”正式下发:存量0.391元/千瓦时,增量单体≤90%

10月17日,江苏省发改委发布关于印发《关于江苏省深化新能源上网电价市场化改革促进新能源高质量发展实施方案》的通知。根据文件,存量项目机制电价参考江苏省燃煤发电基准价0.391元/千瓦时执行。增量项目竞价申报电量规模,按照不低于每年机制电量总规模的 125%设定,如全部竞价项目申报电量低于机制电量总规模的 125%,机制电量总规模相应缩减;单个项目竞价电量申报比例上限,不高于其预计年度上网电量的 90%。(来源:江苏省发改委)

3、陆上渔光互补、海上、屋顶三类!福建启动2025年度光伏电站开发建设方案项目申报

10月16日,福建省发展和改革委员会发布关于组织开展2025年度光伏电站开发建设方案项目申报的通知。福建省2025年度光伏电站开发建设方案的项目申报范围为陆上渔光互补、海上光伏、屋顶光伏三类。拟申报福建省2025年度光伏电站开发建设方案的项目,前期工作应当扎实深入,项目纳入福建省2025年度光伏电站开发建设方案后,应尽快完成项目备案并开工建设,原则上不得变更项目规模且应在三年内全容量建成投产。(来源:福建省发改委)

4、新疆2025年增量竞价结果公示:光伏0.235元/kWh,风电0.252元/kWh

10月15日,国网新疆电力有限公司公示2025年度增量新能源项目机制电价竞价结果。根据公示:2025年按光伏竞价项目竞价出清结果:机制电量规模3608399178千瓦时,机制电价水平0.235元/千瓦时,项目31个;2025年按风电竞价项目竞价出清结果:机制电量规模18539219756千瓦时,机制电价水平0.252元/千瓦时,项目36个。(来源:新能源云)

5、甘肃2025年增量竞价结果:为下限价格0.1954元/kWh,风光统一竞价

10月16日,国网甘肃有限公司公示2025年度增量新能源项目机制电价竞价结果。2025年按风电竞价项目竞价出清结果:机制电量规模346401594千瓦时,机制电价水平0.1954元/千瓦时,项目共8个,均为集中式陆上风电;2025年按光伏竞价项目竞价出清结果:机制电量规模483598408千瓦时,机制电价水平0.1954元/千瓦时,项目共53个。(来源:新能源云)

国内动态

1、国家发改委:治理价格无序竞争,违法违规者依法查处

10月9日,国家发展改革委、市场监管总局发布《关于治理价格无序竞争 维护良好市场价格秩序的公告》。公告提出多项治理举措。对价格无序竞争问题突出的重点行业,指导行业协会等有关机构调研评估行业平均成本,为经营者合理定价提供参考。对涉嫌价格无序竞争的经营者进行提醒告诫,要求其自觉规范价格行为,严守价格竞争底线。对提醒告诫后仍未规范价格行为的经营者予以重点关注,必要时开展成本调查、价格监督检查,发现价格违法违规问题的,依法予以查处。充分发挥信用监管作用,依法依规实施失信惩戒。(来源:国家发改委)

海外动态

1、哥伦比亚 Guayepo III光伏项目全容量并网发电

当地时间2025年10月7日,由江西院承建的哥伦比亚Guayepo III光伏项目顺利实现全容量并网发电,较计划目标提前6天完成,标志着项目建设取得决定性成果,为江西院在美洲市场树立了高标准、高效率的履约标杆。(来源:中国电建江西院)

光伏产业链动态

1、正泰新能供货西班牙Sonnedix Covatillas 150MW光伏电站,助力欧洲能源转型

在伊比利亚半岛的海风中,由正泰新能供应全部光伏组件的西班牙Sonnedix Covatillas 1,5&6 150MW光伏电站正孕育着澎湃的绿色能源。正泰新能为该项目供应超27万块ASTRO系列高效双玻组件,凭借高功率输出、优异的双面发电性能及卓越的耐候性,有效保障电站在复杂环境下的稳定运行,助力提升项目全生命周期发电效益。(来源:正泰新能Astronergy)

2、清源科技光伏支架解决方案助力哥伦比亚两大光伏项目

凭借深厚的技术积累与丰富的项目经验,清源科技成功交付哥伦比亚两项地面光伏项目。两项目的业主方为哥伦比亚国家石油公司,在当地能源领域具有重要影响力。针对哥伦比亚部分区域地形复杂、沿海地区高温高湿且存在强腐蚀风险的环境特点,两个项目均采用易捷大力神SolarTerrace MAC地面光伏支架解决方案及产品。(来源:清源科技Clenergy)

3、南玻A拟在埃及投建光伏玻璃产线

日前,南玻A发布第九届董事会临时会议决议公告。根据公告,南玻A拟在埃及投资新建光伏玻璃生产线项目,规划建设一条1,400T/D 一窑五线光伏压延玻璃及配套四条钢化镀膜加工生产线,在项目取得政府相关审批后启动建设,预计建设周期为三年,项目规划总投资约人民币 17.55亿元,具体投资金额和建设周期以实际投入及建设情况为准。(来源:南玻A)

4、由惠汕牵头制定的边框型材团体标准正式发布!

10月13日,中国钢铁工业协会正式发布包括《桥梁用稀土结构钢板》在内的21项团体标准。其中,《光伏组件边框用镀锌铝镁闭口型冷弯型钢》标准尤为引人注目,该标准由中国钢铁工业协会与中国腐蚀与防护学会联合发布,并并由光伏钢边框行业领先企业惠汕牵头制定,将于2026年3月起正式实施,为行业高质量发展提供了明确的规范指引。(来源:惠汕新能源)

光伏技术动态

TOPCon:

1、TOPCon 2.0产业化新里程!天合光能引领行业新纪元

随着300MW至尊N型650W系列组件陆续发往阿联酋迪拜,天合光能覆盖全场景至尊N型i-TOPCon Ultra组件已进入全球大规模交付阶段,TOPCon 2.0时代客户价值加速释放,标志着公司新一代TOPCon技术实现产品领先、制造领先、交付领先。(来源:天合光能)

HJT:

1、200MW!华晟赋能巴彦淖尔打造“光、草、牧”复合生态经济标杆

华晟深度参与的巴彦淖尔新华林场防沙治沙和光伏一体化项目的总建设规模200MW,全部采用华晟高效异质结组件—喜马拉雅G12构建成光伏电力矩阵。相较于传统的光伏技术,华晟异质结凭借超730W的量产功率与优异的温度系数特性,在高温沙漠环境中可实现更高的发电增益。(来源:华晟新能源 Huasun)

BC:

1、全国首个深远海浮式光伏实证基地2025半年数据发布 BC优势尽显

近日,国家光伏质检中心(以下简称“CPVT”)正式发布烟台海上户外实证基地2025年半年度实证报告。实证结果显示,隆基HPBC 2.0技术在海光场景下展现出显著性能优势,特别是在温度控制、弱光发电与运行可靠性方面的卓越表现,精准契合海上光伏对高可靠性、高发电效率和低维护成本的严格要求。(来源:隆基绿能)

钙钛矿:

1、纤纳光电携手中国中煤华东分公司,共探钙钛矿光伏与传统能源产业融合新路径

日前,纤纳光电与中国中煤华东分公司战略合作签约仪式在浙江衢州顺利举行。根据合作规划,双方将以浙江省内的项目合作为起点,充分发挥各自优势,全力推动钙钛矿光伏发电技术的示范应用和规?;乒?,力争将其打造成为区域绿色能源发展的标杆项目,为双方的发展注入新动能,为浙江省、长三角乃至国家的绿色低碳发展贡献坚实力量?。ɡ丛矗合四晒獾纾?/p>

光伏项目

1、贵州核准备案6.47GW风光项目

10月11日,贵州省能源局发布2025年7月-2025年9月核准备案风电光伏发电项目情况。文件显示,贵州省能源局2025年7月-2025年9月核准备案风电、光伏发电项目56个,规模共计646.506万千瓦,其中,风电项目32个,规模合计372.614万千瓦,光伏项目24个,规模合计273.892万千瓦。(来源:贵州省能源局)

2、1GW!新疆兵团第十三师新星市2025年市场化并网新能源项目公示

10月13日,新疆兵团第十三师新星市2025年市场化并网新能源项目公示。公示项目为第十三师新星市柳树泉农场中关韶能100万千瓦光储一体化项目,项目类型为新增负荷配套路径(产业园区低碳转型路径),项目单位为中关韶能(新星)能源有限公司。(来源:第十三师新星市发展改革委)

3、云南479MW源网荷储一体化项目公示

10月11日,云南省第一批电力源网荷储一体化试点项目专家评审结果公示。公示显示,拟确定3个通过评审项目进入电力源网荷储一体化试点项目清单,风光规模共计47.875万千瓦,其中光伏规模22万千瓦,风电规模25.875万千瓦。项目业主涉及云南能投、华润等。(来源:云南省能源局)

企业动态

央国企动态

1、中国能建与中国建研院签署战略合作框架协议

10月15日,中国能建党委副书记、总经理倪真在公司总部与中国建研院党委书记、董事长许杰峰,党委副书记、总经理樊金龙会谈。双方就深化能源产业与传统产业融合、科技创新、数字化转型、绿色低碳建造等领域务实合作进行深入交流,并共同见证中国能建与中国建研院签署战略合作框架协议。(来源:中国能建)

2、丁焰章与中国建研院党委书记、董事长许杰峰会谈并见证战略合作协议签署

10月14日,中国电建党委书记、董事长丁焰章在总部与中国建研院党委书记、董事长许杰峰举行会谈,双方围绕深化务实合作、促进共赢发展进行深入交流,并共同见证双方战略合作协议签署。(来源:中国电建)

3、涵盖风光伏储、智慧运维等领域!华能新能源在编标准50项

“十四五”期间,华能新能源公司始终坚持推动标准化工作,以高质量标准赋能高质量发展。截至目前,公司共发布标准92项,较“十三五”末增长3倍,其中,国家和行业标准增长386%。在编标准50项,涵盖风电、光伏、储能、智慧运维等领域。(来源:华能新能源)

4、国家电网、南方电网首次开展跨经营区电力现货交易

10月13日,国家电网与南方电网突破经营区域界限,首次以现货交易形式实现跨区电力调配。南方电网180万千瓦清洁电力通过云霄直流通道送入华东电网,驰援长三角地区,总交易电量达4230万千瓦时。这标志着我国电力统一大市场联通机制全面达成,为电力资源跨区域高效流动按下“加速键”。(来源:国家电网报)

5、四川能源发展集团党委书记、董事长王诚率队拜访正泰集团

10月15日,四川能源发展集团党委书记、董事长王诚率队赴浙江温州,参观正泰创新体验中心,与全国政协常委、中国民间商会副会长、正泰集团董事长南存辉围绕能源转型、科技创新、深化合作等进行交流座谈。(来源:四川能源发展集团)

企业大事:

1、TNC组件,链接三方合作:通威股份与Constant Energy、Sunday Solar Supply签署合作协议

近日,通威股份与国际可再生能源开发商Constant Energy及泰国区域核心合作伙伴Sunday Solar Supply正式签署三方战略合作协议。此次合作将聚焦东南亚市场,共同推进高效太阳能组件的规?;τ茫η蚰茉唇峁孤躺?。(来源:通威股份)

2、跻身全球前6%!爱旭斩获2025 EcoVadis银牌认证

近日,凭借在环境、劳工与人权、商业道德及可持续采购等领域的卓越实践,爱旭成功斩获国际权威的企业可持续发展评级——EcoVadis银牌认证,跻身全球参评企业前6%。此次斩获2025 EcoVadis银牌认证,是行业对爱旭在推动全球可持续发展方面所作贡献的再度认可。爱旭将继续秉持可持续发展理念,为客户提供高效、可靠、绿色的产品与服务,持续引领人类社会进入零碳时代。(来源:爱旭股份)

3、深耕欧洲新突破 一道新能携手Solarkraftwerk 230MW德国项目成功交付

近日,一道新能携手Solarkraftwerk Halenbeck-Rohlsdorf打造的总装机容量230MW德国勃兰登堡项目成功交付,标志着一道新能深耕欧洲市场的又一重要里程碑,以N型硬核实力为德国能源转型注入了强劲动力。此次与一道新能达成合作,是基于对一道新能技术实力与产品可靠性的高度认可,旨在共同打造高效可靠的光伏电站,为当地能源结构优化贡献力量。(来源:一道新能)

4、三一硅能几内亚圣图火车站微电网项目投运,首批项目群圆满收官!

当地时间10月10日,三一硅能几内亚圣图火车站微电网项目完成送电调试并正式投运,实现光储协同与全负荷绿色供电。作为几内亚矿区首批微电网项目(含三个子项目,总装机7MWp光伏+21MWh储能)的收官之作,该项目标志着当地清洁能源布局迈入可持续、高韧性供能新阶段。(来源:三一硅能)

招中标

1、121MW光伏EPC招标,终止!

日前,中煤新集能源股份有限公司发布金溪县西桥50MW光伏发电项目EPC总承包、广丰区71MW光伏发电项目EPC总承包终止公告,终止规模合计121.4MW。公告显示,两个项目招标均因故终止。(来源:中煤招标与采购网)

来源:光伏头条

返回 国际太阳能光伏网 首页

光伏资讯一手掌握,关注国际能源网 " 光伏头条 " 微信公众号

看资讯 / 读政策 / 找项目 / 推品牌 / 卖产品 / 招投标 / 招代理 / 发文章

扫码关注

0条 [查看全部]   相关评论

热门标签

国际能源网站群

国际能源网 国际新能源网 国际太阳能光伏网 国际电力网 国际风电网 国际储能网 国际氢能网 国际充换电网 国际节能环保网 国际煤炭网 国际石油网 国际燃气网