广州天河林和品茶工作室,珠海鸡窝论坛,广佛一条龙高端茶

当前位置: 光伏网 » 光伏招标 » 正文

中标 | 2.79元/W!云南通海300MW分布式光伏EPC中标结果公示!

日期:2025-10-22    来源:光伏头条

国际太阳能光伏网

2025
10/22
08:35
文章二维码

手机扫码看资讯

关键词: 分布式光伏 光伏EPC 光伏项目

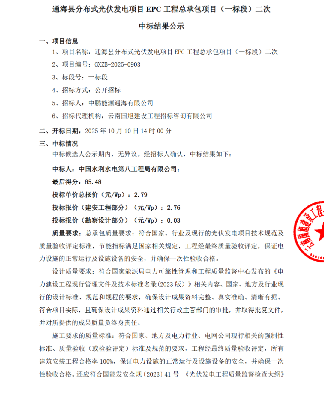
光伏头条获悉,日前,通海县分布式光伏发电项目EPC工程总承包项目(一标段)二次中标结果公告发布。

中标人为中国水利水电第八工程局有限公司,投标单价总报价2.79元/Wp,其中投标报价(建安工程部分)2.76元/Wp,投标报价(勘察设计部分)0.03元/Wp。

招标公告显示,本项目位于云南省玉溪市,计划投资建设约833.17MW的分布式光伏发电项目,其中,通海县(工商业)屋顶分布式光伏发电项目(一期)、玉溪市通海县里山彝族乡分布式光伏发电项目、通海县行政事业单位屋顶分布式光伏发电项目、玉溪市通海县三义社区分布式光伏发电项目(一期)、玉溪市通海县秀山街道屋顶分布式光伏发电项目、玉溪市通海县河西镇分布式光伏发电项目(一期)共计333.17MW,已取得相关主管部门的投资备案批复。其余500MW已向相关主管部门提交备案申请。本次中标单位负责承担全部建设规模所涵盖的约300MW的分布式光伏发电项目的EPC实施。

公告如下:

来源:中国招标公共服务平台

返回 国际太阳能光伏网 首页

光伏资讯一手掌握,关注国际能源网 " 光伏头条 " 微信公众号

看资讯 / 读政策 / 找项目 / 推品牌 / 卖产品 / 招投标 / 招代理 / 发文章

扫码关注

0条 [查看全部]   相关评论

热门标签

国际能源网站群

国际能源网 国际新能源网 国际太阳能光伏网 国际电力网 国际风电网 国际储能网 国际氢能网 国际充换电网 国际节能环保网 国际煤炭网 国际石油网 国际燃气网