广州天河林和品茶工作室,珠海鸡窝论坛,广佛一条龙高端茶

当前位置: 光伏网 » 光伏招标 » 正文

中标 | 最低1.517元/瓦,中电建西藏51.56MW光伏治沙小EPC中标候选人公示

日期:2025-10-22    来源:光伏头条

国际太阳能光伏网

2025
10/22
15:08
文章二维码

手机扫码看资讯

关键词: 中国电建 光伏治沙 光伏EPC

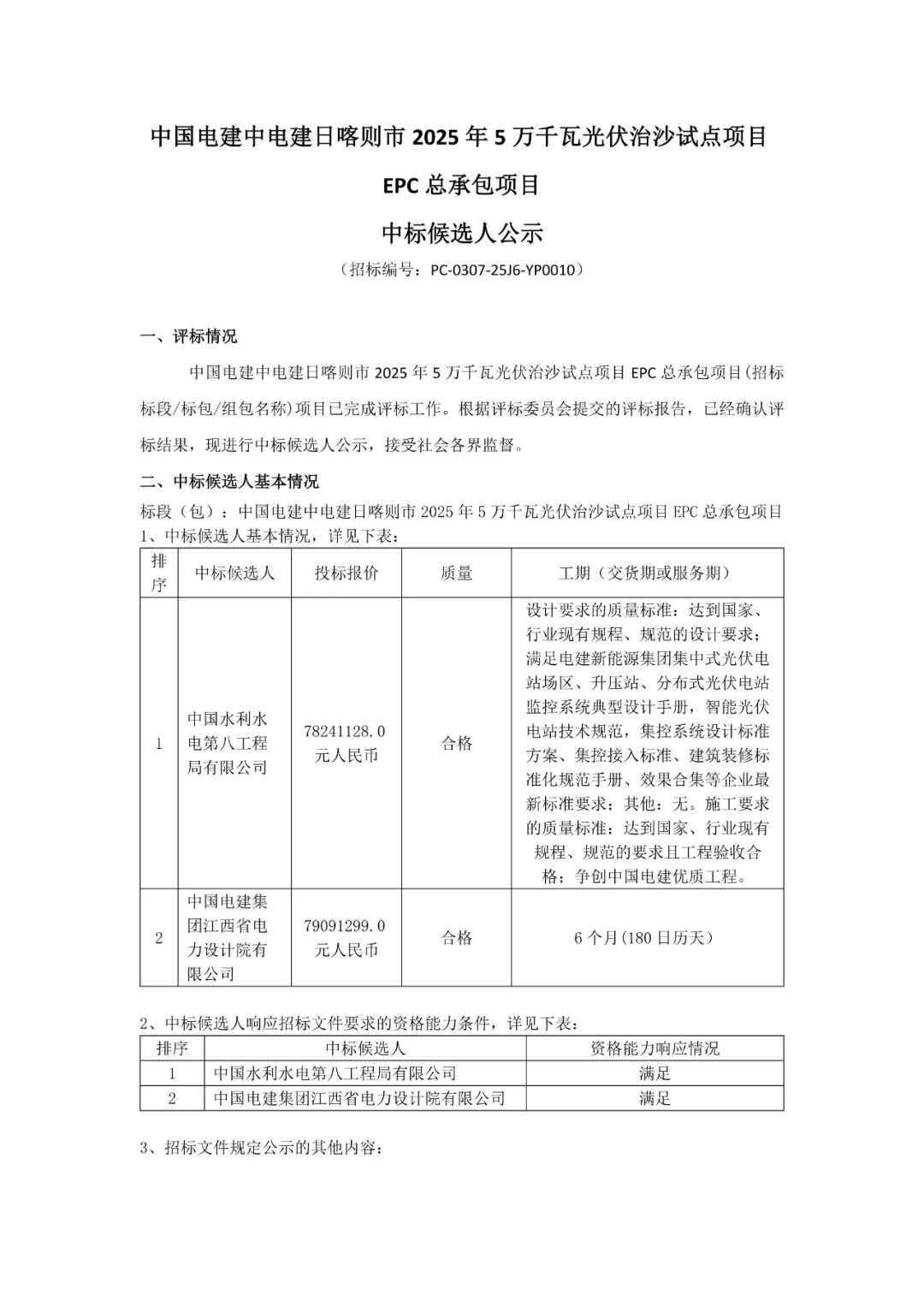
光伏头条获悉,10月20日,中国电建中电建日喀则市2025年5万千瓦光伏治沙试点项目EPC总承包项目中标候选人公示。

中国水利水电第八工程局有限公司、中国电建集团江西省电力设计院有限公司2家企业入围,投标单价1.517~1.534元/W。

招标公告显示,中电建西藏日喀则市2025年5万千瓦光伏治沙试点项目规划直流侧总装机容量51.56125MWp,交流侧容量50MW。

计划总工期:6个月(从计划开始工作、施工准备、主体工程施工、工程完建至工程移交生产的时间)。计划开始工作日期:2025年11月1日,计划首批光伏方阵并网发电日期:2026年1月31日,计划全部光伏方阵并网发电日期:2026年4月30日,计划工程移交生产日期:2026年8月1日。

项目招标范围:

承包人工作范围包括光伏场区(含集电线路、储能工程)、110kV升压站的EPC总承包(不含送出工程),具体范围包括(但不限于):前期专题办理(除可研报告编制、接入系统设计、电能质量评估外所有前期专题)、土地征(占)及补偿;配合工程建设项目有关设计评审、施工证件和批件办理(如林业及草地手续、土地复垦手续、施工许可证、土地及房屋不动产权证等)并承担相应费用;工程设计,初步设计和施工图阶段的勘察、测量、设计(含概、预算),竣工图;设备(除光伏组件、储能设备)、材料的采购、运输和管理等,发包人负责采购设备(光伏组件、储能设备)的验货、卸货、管理等;工程施工准备与工程施工;储能系统建设;所有设备安装及调试;水保、环保、安全设施与职业病危害防护设施等专项设计和施工;质监、并网协议、购售电合同等项目入网前手续,240 小时试运行、涉网性能试验(含并网后涉网试验)和并网验收手续等;土地复垦与验收;配合所有专项验收、启动验收及竣工验收工作,负责工程移交;工程保险;质保期内的服务、配合审计工作;通过电建新能源公司达标投产验收。

公告如下:


来源:中国电建阳光采购网

返回 国际太阳能光伏网 首页

光伏资讯一手掌握,关注国际能源网 " 光伏头条 " 微信公众号

看资讯 / 读政策 / 找项目 / 推品牌 / 卖产品 / 招投标 / 招代理 / 发文章

扫码关注

0条 [查看全部]   相关评论

热门标签

国际能源网站群

国际能源网 国际新能源网 国际太阳能光伏网 国际电力网 国际风电网 国际储能网 国际氢能网 国际充换电网 国际节能环保网 国际煤炭网 国际石油网 国际燃气网