广州天河林和品茶工作室,珠海鸡窝论坛,广佛一条龙高端茶

当前位置: 光伏网 » 光伏系统工程 » 电站EPC » 正文

因工程进度等纠纷!光伏EPC业主方反诉总承包方赔偿超7000万元!

日期:2025-10-27    来源:光伏头条

国际太阳能光伏网

2025
10/27
08:43
文章二维码

手机扫码看资讯

关键词: 新筑股份 光伏项目 十一科技

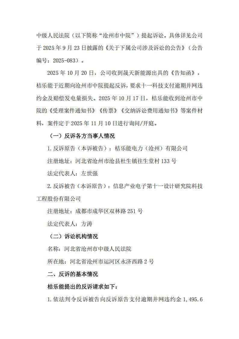
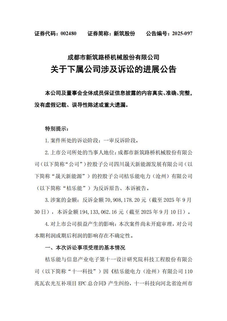
光伏头条获悉,10月21日,新筑股份发布关于下属公司涉及诉讼的进展公告。

公告显示,新筑股份控股子公司四川晟天新能源发展有限公司(简称“晟天新能源”)的控股子公司桔乐能电力(沧州)有限公司(简称“桔乐能”)桔乐能与信息产业电子第十一设计研究院科技工程股份有限公司(简称“十一科技”)因《桔乐能电力(沧州)有限公司 110兆瓦农光互补项目 EPC 总合同》生纠纷,十一科技向河北省沧州市中级人民法院提起诉讼。涉案的金额:19413.3062万元(截至 2025 年 9 月 10 日)。

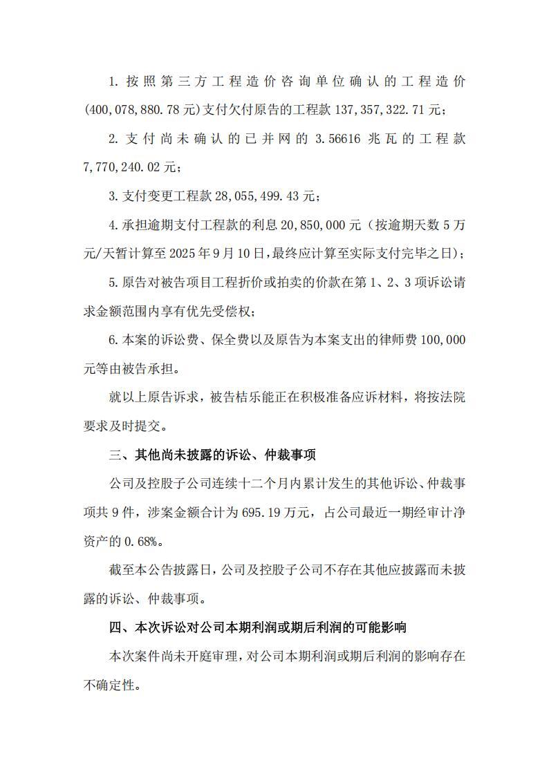
2025 年10月20 日,新筑股份收到晟天新能源出具的《告知函》,桔乐能于近期向沧州市中院提起反诉,要求十一科技支付逾期并网违约金及赔偿发电量损失。其中,违约金 1495.6万元,电量损失?5595.2178万元,合计7090.8718万元。

事件缘由:

2020 年 10 月,桔乐能与十一科技签署《EPC 总承包合同》,约定十一科技作为总承包人负责“桔乐能电力(沧州)有限公司 110MW 农光互补项目”(以下简称“项目”)的设计、施工与采购。项目于 2020 年 11 月开工,因工程建设进度明显滞后、建设规模减少、部分手续未办理完毕等偏离合同约定的情况,发承包双方就工程结算产生较大争议。

公告如下:

来源:新筑股份


返回 国际太阳能光伏网 首页

光伏资讯一手掌握,关注国际能源网 " 光伏头条 " 微信公众号

看资讯 / 读政策 / 找项目 / 推品牌 / 卖产品 / 招投标 / 招代理 / 发文章

扫码关注

0条 [查看全部]   相关评论

热门标签

国际能源网站群

国际能源网 国际新能源网 国际太阳能光伏网 国际电力网 国际风电网 国际储能网 国际氢能网 国际充换电网 国际节能环保网 国际煤炭网 国际石油网 国际燃气网