广州天河林和品茶工作室,珠海鸡窝论坛,广佛一条龙高端茶

当前位置: 光伏网 » 光伏系统工程 » 太阳能项目 » 正文

投资24亿元!湖南发展拟建800MW光伏项目

日期:2025-10-27    来源:湖南发展

国际太阳能光伏网

2025
10/27
10:16
文章二维码

手机扫码看资讯

关键词: 湖南发展 光伏项目 光伏电站

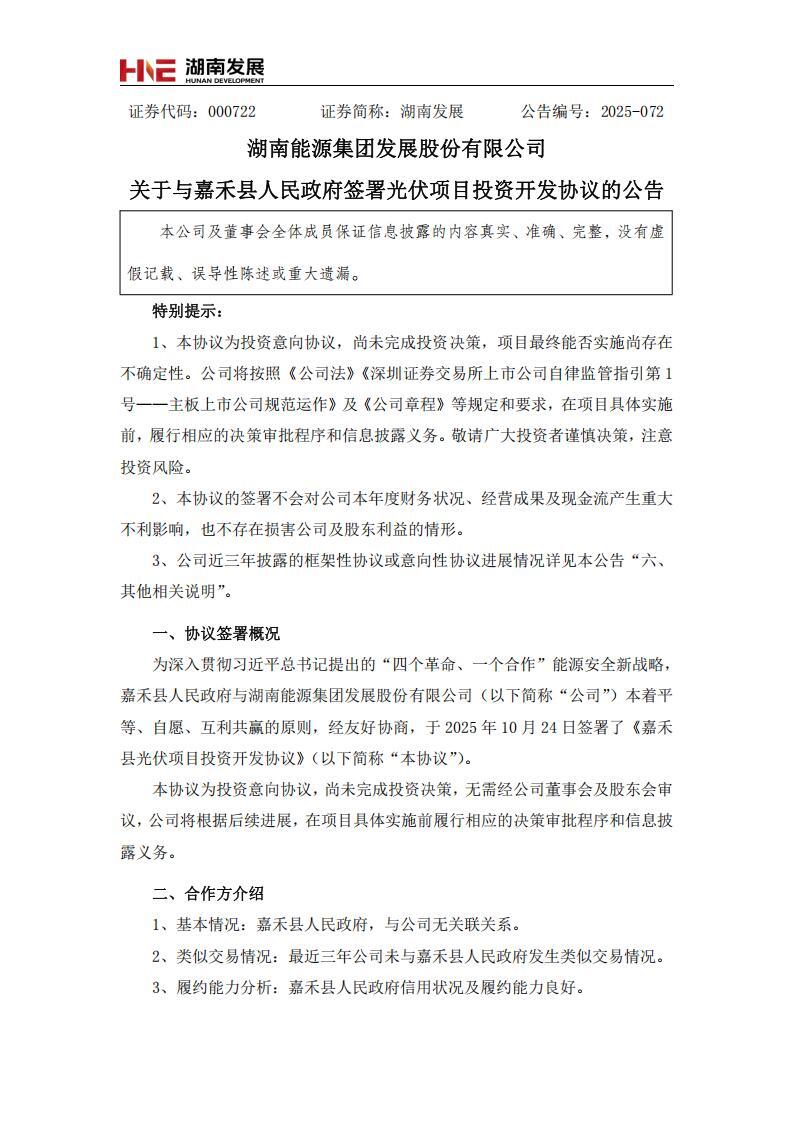
10月25日,湖南发展发布关于与嘉禾县人民政府签署光伏项目投资开发协议的公告。

公告指出,为深入贯彻习近平总书记提出的“四个革命、一个合作”能源安全新战略,嘉禾县人民政府与湖南能源集团发展股份有限公司本着平等、自愿、互利共赢的原则,经友好协商,于2025年10月24日签署了《嘉禾县光伏项目投资开发协议》。

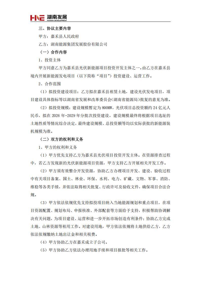
根据协议,湖南发展在嘉禾县租赁土地,建设光伏发电项目,项目建设具体指标等以湖南省发展和改革委员会(湖南省能源局)批复的意见为准。

建设规模暂定为800MW,光伏项目总投资额约24亿元人民币,拟在2026 年-2029年分批次投资建设,建设规模最终将根据项目选址的土地性质等情况综合决定,最终建设规模、总投资额等均以实际获批的新能源装机规模为准。

公告如下:


返回 国际太阳能光伏网 首页

光伏资讯一手掌握,关注国际能源网 " 光伏头条 " 微信公众号

看资讯 / 读政策 / 找项目 / 推品牌 / 卖产品 / 招投标 / 招代理 / 发文章

扫码关注

0条 [查看全部]   相关评论

热门标签

国际能源网站群

国际能源网 国际新能源网 国际太阳能光伏网 国际电力网 国际风电网 国际储能网 国际氢能网 国际充换电网 国际节能环保网 国际煤炭网 国际石油网 国际燃气网