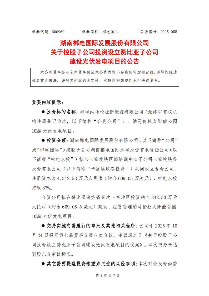
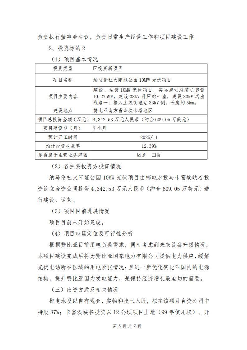
10月27日,郴电国际发布关于控股子公司投资设立赞比亚子公司建设光伏发电项目的公告。
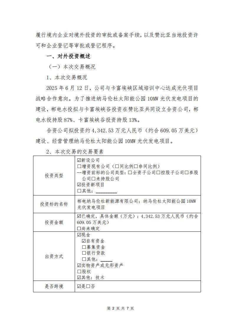
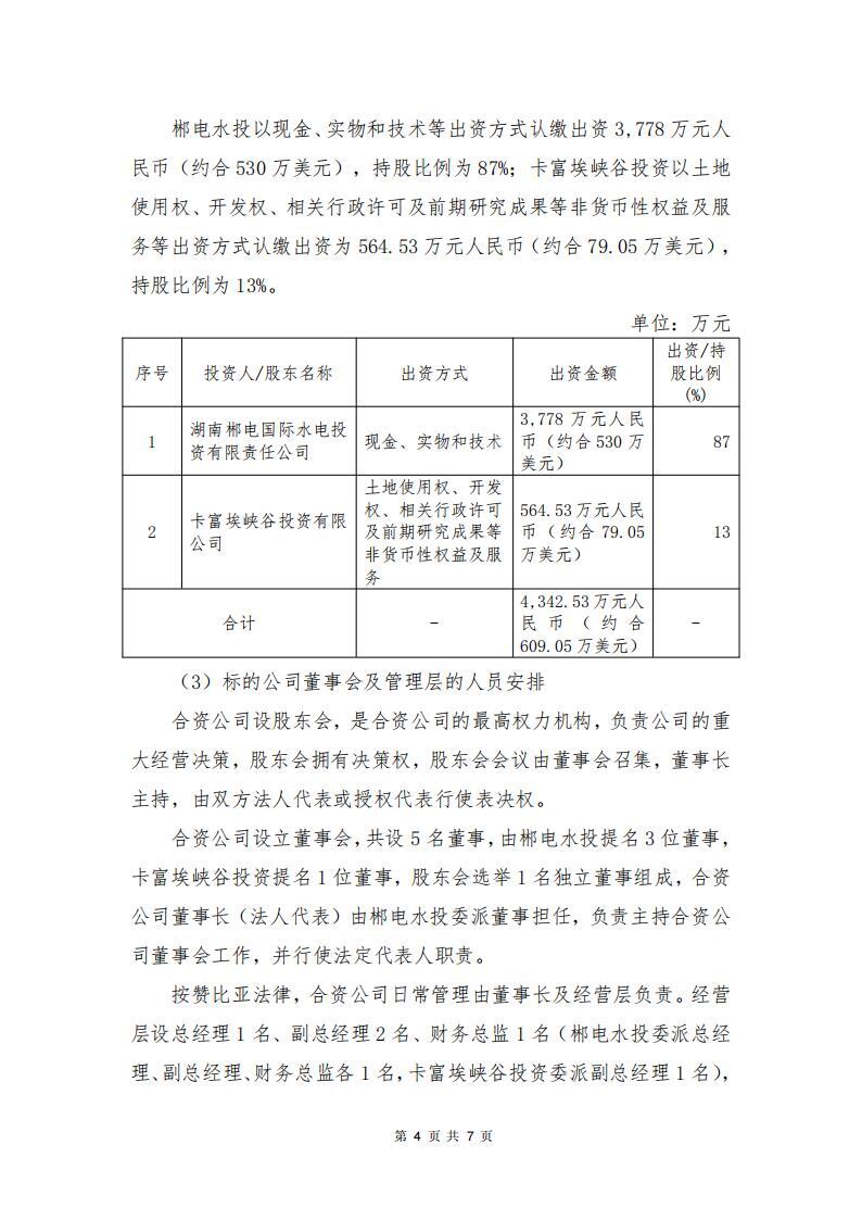
公告显示,郴电国际控股子公司湖南郴电国际水电投资有限责任公司拟与卡富埃峡区域培训中心子公司卡富埃峡谷投资有限公司共同设立合资公司,注册资本为4342.53万元人民币(约合609.05万美元),郴电水投持股87%。
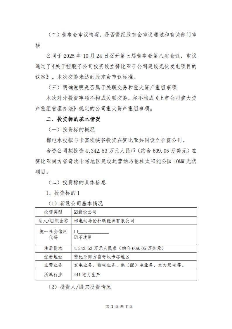
合资公司拟在赞比亚南方省奇坎卡塔地区投资约4342.53万元人民币(约合609.05万美元)建设、经营管理纳马伦杜太阳能公园10MW光伏发电项目。
公告如下:







日期:2025-10-27 来源:郴电国际
10月27日,郴电国际发布关于控股子公司投资设立赞比亚子公司建设光伏发电项目的公告。
公告显示,郴电国际控股子公司湖南郴电国际水电投资有限责任公司拟与卡富埃峡区域培训中心子公司卡富埃峡谷投资有限公司共同设立合资公司,注册资本为4342.53万元人民币(约合609.05万美元),郴电水投持股87%。
合资公司拟在赞比亚南方省奇坎卡塔地区投资约4342.53万元人民币(约合609.05万美元)建设、经营管理纳马伦杜太阳能公园10MW光伏发电项目。
公告如下:







光伏资讯一手掌握,关注国际能源网 " 光伏头条 " 微信公众号
看资讯 / 读政策 / 找项目 / 推品牌 / 卖产品 / 招投标 / 招代理 / 发文章
扫码关注
免责声明:本文仅代表作者本人观点,与国际太阳能光伏网无关,文章内容仅供参考。凡本网注明"来源:国际太阳能光伏网"的作品,均为本站原创,转载请注明“来源:国际太阳能光伏网”!凡本网注明“来源:XXX(非国际太阳能光伏网)”的作品,均转载自其它媒体,转载目的在于传递更多信息,并不代表本网赞同其观点和对其真实性负责。
如因作品内容、版权和其它问题需要同本网联系的,请在相关内容刊发之日起30日内进行,我们将第一时间进行删除处理 。联系方式:400-8256-198