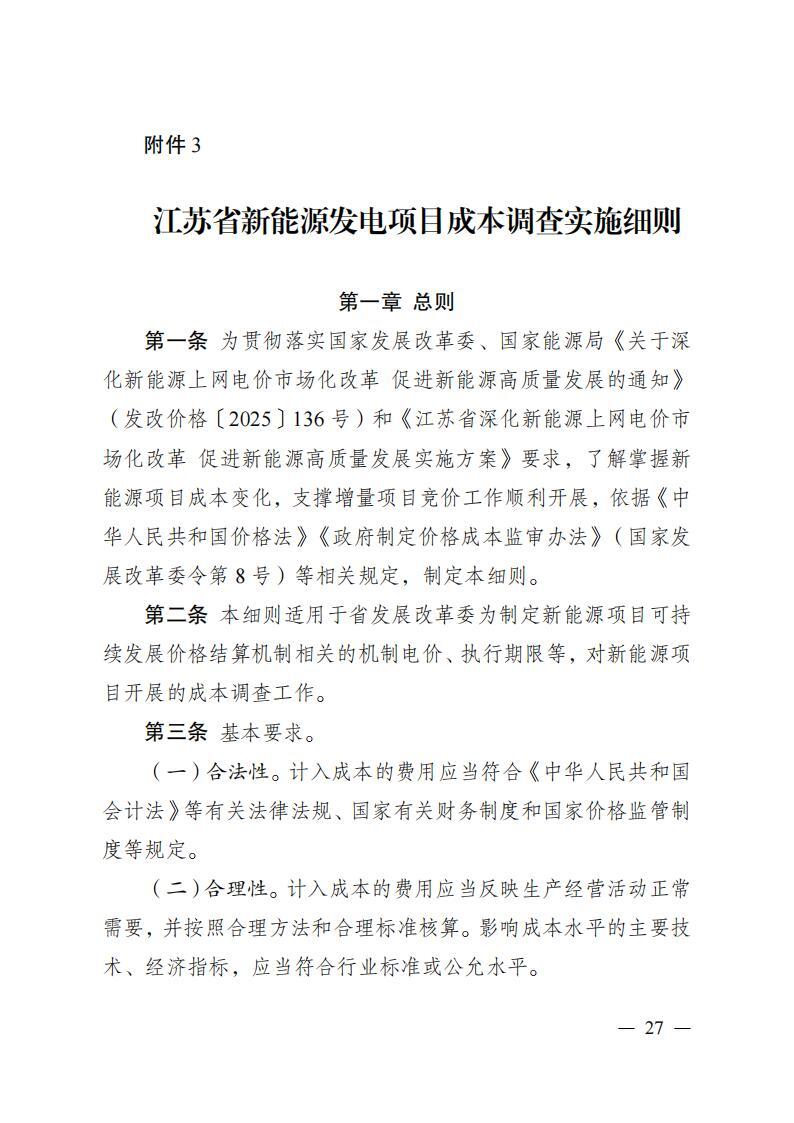
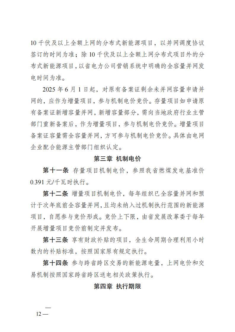
广州天河林和品茶工作室,珠海鸡窝论坛,广佛一条龙高端茶

当前位置: 光伏网 » 太阳能政策 » 正文

江苏136号正式下发:存量0.391元/千瓦时,增量风光同场竞价(附官方解读)

日期:2025-10-20    来源:江苏省发改委

国际太阳能光伏网

2025
10/20
09:44
文章二维码

手机扫码看资讯

关键词: 136号文 新能源上网电价 机制电价

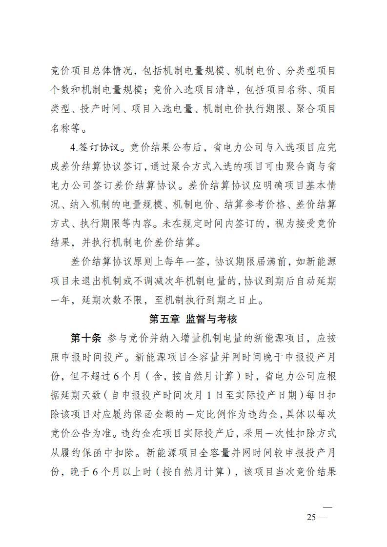
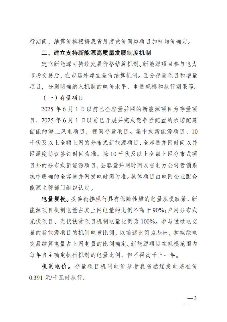
10月17日,江苏省发改委发布关于印发《关于江苏省深化新能源上网电价市场化改革促进新能源高质量发展实施方案》的通知。

文件明确存量/增量项目的机制电量、电价、执行期限。

存量项目

2025年6月1日以前已全容量并网的新能源项目为存量项目,2025年6月1日以前已开展并完成竞争性配置的承诺配建储能的海上风电项目,视同存量项目。

机制电量:新能源项目机制电量占其上网电量的比例不高于90%;户用分布式光伏项目、光伏扶贫项目机制电量比例为100%。参与过绿电交易的新能源项目的机制电量比例,以前述比例为基础,扣减绿电交易结算电量占上网电量的比例确定。

机制电价:存量项目机制电价参考江苏省燃煤发电基准价0.391元/千瓦时执行。

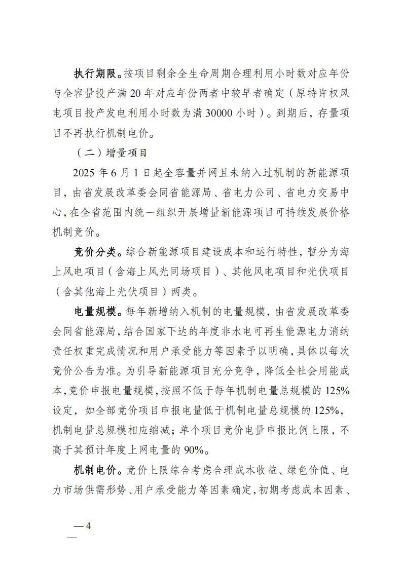
执行期限:按项目剩余全生命周期合理利用小时数对应年份与全容量投产满20年对应年份较早者确定(原特许权风电项目投产发电利用小时数为满30000小时)。到期后,存量项目不再执行机制电价。

增量项目

竞价分两类:暂分为海上风电项目(含海上风光同场项目)、其他风电项目和光伏项目(含其他海上光伏项目)两类。

机制电量:竞价申报电量规模,按照不低于每年机制电量总规模的 125%设定,如全部竞价项目申报电量低于机制电量总规模的 125%,机制电量总规模相应缩减;单个项目竞价电量申报比例上限,不高于其预计年度上网电量的 90%。

机制电价:竞价上限综合考虑合理成本收益、绿色价值、电力市场供需形势、用户承受能力等因素确定,初期考虑成本因素、避免无序竞争等设定竞价下限,具体以每次竞价公告为准。

执行期限:增量项目执行期限,按照同类项目回收初始投资的平均期限确定,具体以每次竞价公告为准。

原文件如下:

省发展改革委关于印发《江苏省深化新能源上网电价市场化改革+促进新能源高质量发展实施方案》的通知(苏发改规发〔2025〕5号).pdf

返回 国际太阳能光伏网 首页

光伏资讯一手掌握,关注国际能源网 " 光伏头条 " 微信公众号

看资讯 / 读政策 / 找项目 / 推品牌 / 卖产品 / 招投标 / 招代理 / 发文章

扫码关注

0条 [查看全部]   相关评论

热门标签

国际能源网站群

国际能源网 国际新能源网 国际太阳能光伏网 国际电力网 国际风电网 国际储能网 国际氢能网 国际充换电网 国际节能环保网 国际煤炭网 国际石油网 国际燃气网