广州天河林和品茶工作室,珠海鸡窝论坛,广佛一条龙高端茶

当前位置: 光伏网 » 太阳能政策 » 正文

山西:启动2025风、光项目竞配申报工作

日期:2025-10-23    来源:山西省能源局

国际太阳能光伏网

2025
10/23
09:21
文章二维码

手机扫码看资讯

关键词: 风光项目 光伏项目 风电项目

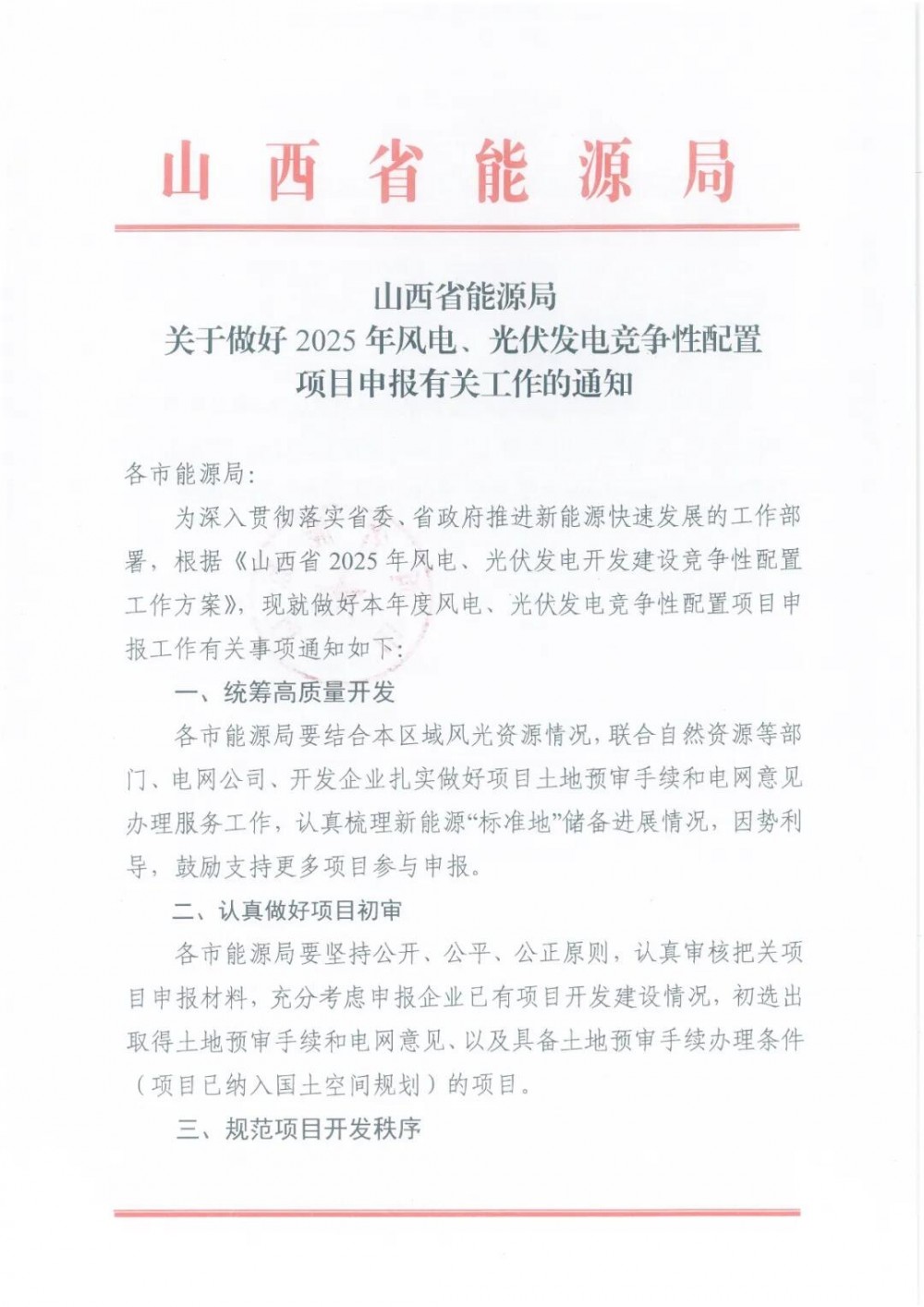
10月20日,山西省能源局印发《关于做好2025年风电、光伏发电竞争性配置项目申报有关工作的通知》。

文件指出,各市能源局要结合本区域风光资源情况,联合自然资源等部门、电网公司、开发企业扎实做好项目土地预审手续和电网意见办理服务工作,认真梳理新能源“标准地”储备进展情况,因势利导,鼓励支持更多项目参与申报。

各市能源局要遵守国家相关政策,严格落实国家关于不正当市场干预行为专项整治工作有关要求。获得年度开发建设指标的项目,申报单位和运营单位须为同一主体,严禁在建设期和全容量并网后5年内擅自转让。

原文如下:


返回 国际太阳能光伏网 首页

光伏资讯一手掌握,关注国际能源网 " 光伏头条 " 微信公众号

看资讯 / 读政策 / 找项目 / 推品牌 / 卖产品 / 招投标 / 招代理 / 发文章

扫码关注

0条 [查看全部]   相关评论

热门标签

国际能源网站群

国际能源网 国际新能源网 国际太阳能光伏网 国际电力网 国际风电网 国际储能网 国际氢能网 国际充换电网 国际节能环保网 国际煤炭网 国际石油网 国际燃气网