广州天河林和品茶工作室,珠海鸡窝论坛,广佛一条龙高端茶

当前位置: 光伏网 » 光伏财经 » 正文

中国能建:新签新能源及综合智慧能源项目合同额超4153亿

日期:2025-10-27    来源:中国能建

国际太阳能光伏网

2025
10/27
09:01
文章二维码

手机扫码看资讯

关键词: 中国能建 太阳能发电项目 风电项目

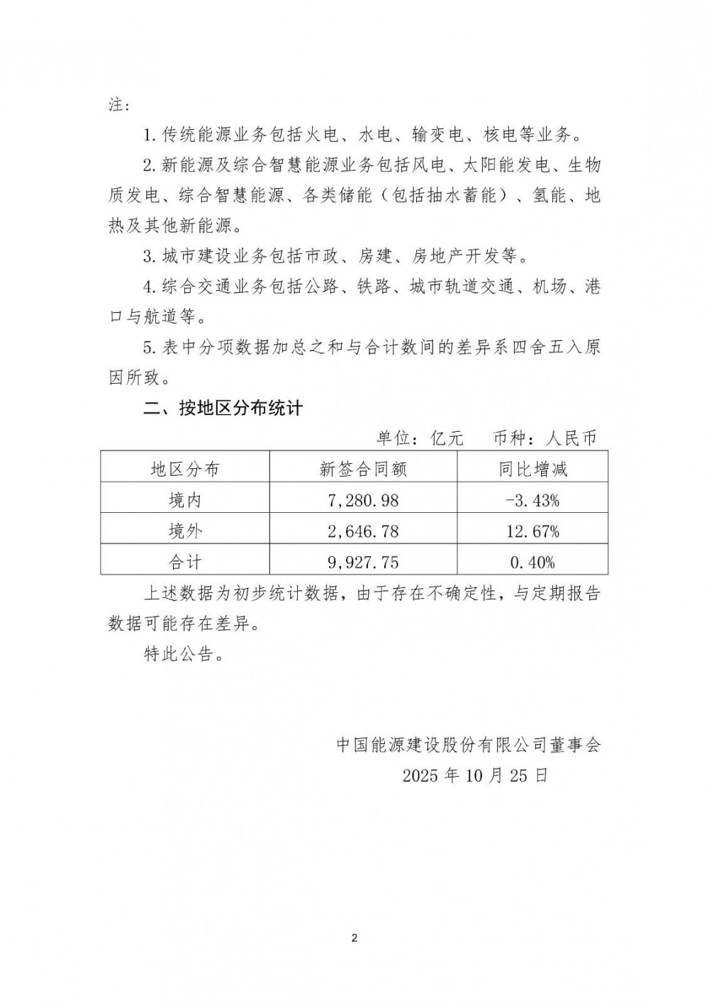
10月24日晚间,中国能源建设股份有限公司发布2025年第三季度主要经营数据公告。公告表示,2025年1-9月,公司新签合同额9927.75亿元,同比增长0.4%,达到万亿级别。

其中,工程建设类项目中,新能源及综合智慧能源新签项目1281个,合同额 4121.15亿元,同比增长5.15%??辈馍杓萍白裳嘁滴裰?,新能源及综合智慧能源合同额32.52亿元,同比下降2.77%。

需要注意的是,新能源及综合智慧能源业务包括风电、太阳能发电、生物质发电、综合智慧能源、各类储能(包括抽水蓄能)、能、地热及其他新能源。

公告如下:


返回 国际太阳能光伏网 首页

光伏资讯一手掌握,关注国际能源网 " 光伏头条 " 微信公众号

看资讯 / 读政策 / 找项目 / 推品牌 / 卖产品 / 招投标 / 招代理 / 发文章

扫码关注

0条 [查看全部]   相关评论

热门标签

国际能源网站群

国际能源网 国际新能源网 国际太阳能光伏网 国际电力网 国际风电网 国际储能网 国际氢能网 国际充换电网 国际节能环保网 国际煤炭网 国际石油网 国际燃气网