10月13日,国网安徽省电力有限公司发布2025-2026年安徽省新能源增量项目机制电价竞价组织公告。
公告显示,竞价申报主体范围包括,2025年6月1日至2026年12月31日期间全容量并网(分期投产的项目,其认定方式详见皖发改价格〔2025〕505号文件附件1),且未纳入过机制执行范围的新能源项目(风电、光伏发电,下同)。
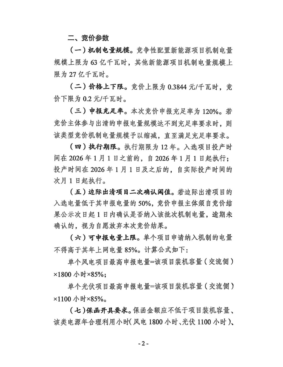
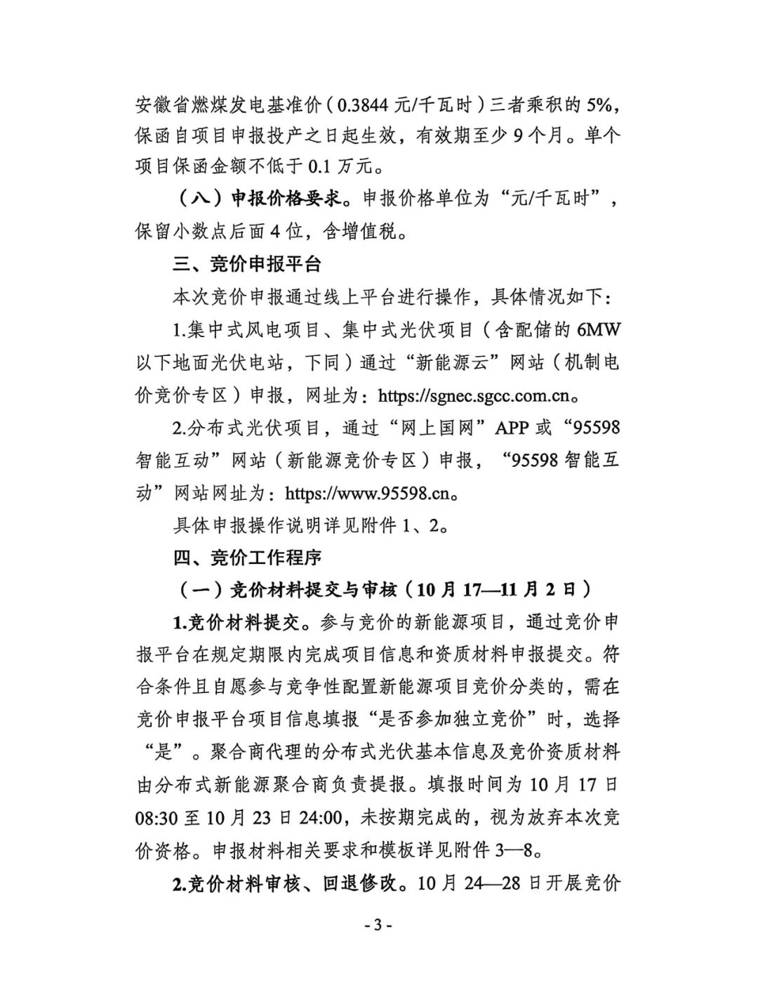
分类方式上,本次竞价分为通过竞争性配置(含配储的6MW以下地面光伏电站)方式纳入年度开发建设方案的新能源项目(简称“竞争性配置新能源项目”)和其他新能源项目2类进行。
公告还明确了竞价工作的重要时间节点:
竞价材料提交与审核 10月17-11月2日
公示资质审核结果 11月3-4日
资质结果异议处理 11月5-6日
履约保函提交与审核 11月7-18日
保函审核结果公告 11月19日
竞价申报 11月20-21日
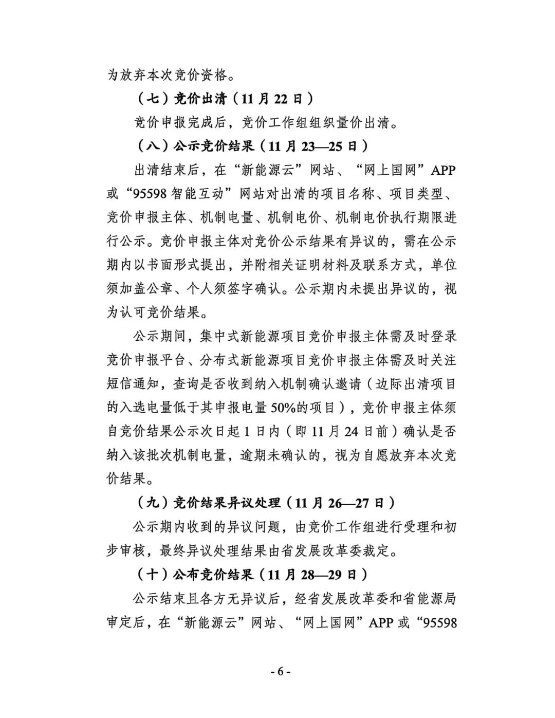
竞价出清 11月22日
公示竞价结果 11月23-25日
竞价结果异议处理 11月26-27日
公布竞价结果 11月28-29日
详情见下:









附件1:“新能源云”网站竞价申报操作手册(集中式风电项目、集中式光伏项目).pdf
切换行业
正在加载...


