广州天河林和品茶工作室,珠海鸡窝论坛,广佛一条龙高端茶

当前位置: 光伏网 » 光伏系统工程 » 太阳能项目 » 正文

皖通高速拟开展高速公路分布式光储项目建设

日期:2025-10-29    来源:皖通高速

国际太阳能光伏网

2025
10/29
10:18
文章二维码

手机扫码看资讯

关键词: 皖通高速 高速路光伏 分布式光伏

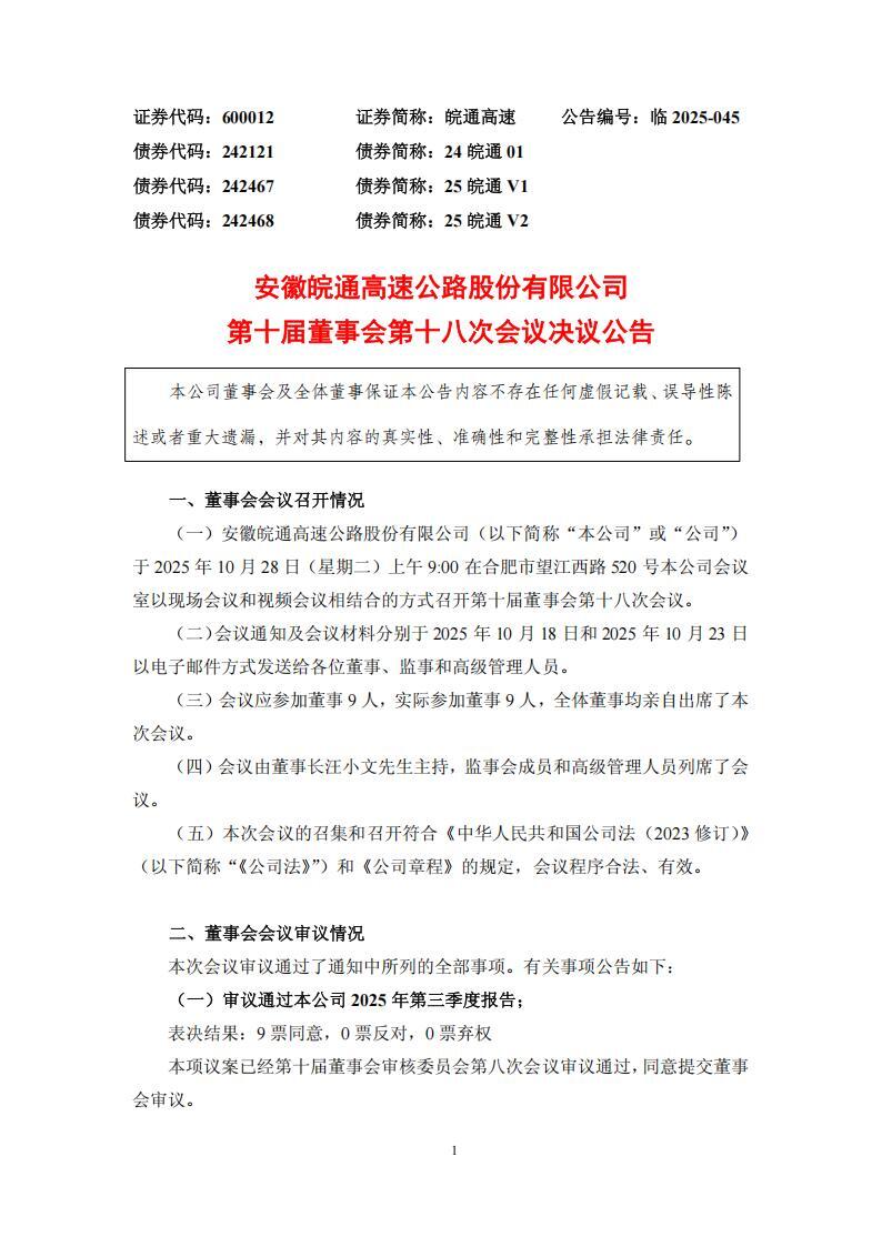
10月29日,皖通高速发布第十届董事会第十八次会议决议公告。

根据公告,皖通高速董事会审议通过《关于与路网新能源公司合作开展路段光伏开发及储能项目暨关联交易的议案》。

议案主要内容为,皖通高速拟与关联方安徽交控路网新能源有限公司(下称“路网新能源公司”)就合作开展本公司所辖路段光伏开发及储能项目签署《新能源项目合作意向书》。

其中:(1)分布式光伏项目按照国网公司用电单价 7.5 折(谷时不打折)由本公司及所属各路段经营管理主体公司向路网新能源公司结算,或由路网新能源公司按光伏组件投影面积向本公司及所属各路段经营管理主体公司支付租金。具体方式由路段管理中心择优选一;(2)分布式储能项目的储能用电由本公司及所属各路段经营管理主体公司按照国网公司用电单价8.5折向路网新能源公司结算。意向书有效期 3 年,未达成实质协议则自动终止。

公告如下:


返回 国际太阳能光伏网 首页

光伏资讯一手掌握,关注国际能源网 " 光伏头条 " 微信公众号

看资讯 / 读政策 / 找项目 / 推品牌 / 卖产品 / 招投标 / 招代理 / 发文章

扫码关注

0条 [查看全部]   相关评论

热门标签

国际能源网站群

国际能源网 国际新能源网 国际太阳能光伏网 国际电力网 国际风电网 国际储能网 国际氢能网 国际充换电网 国际节能环保网 国际煤炭网 国际石油网 国际燃气网