广州天河林和品茶工作室,珠海鸡窝论坛,广佛一条龙高端茶

当前位置: 光伏网 » 太阳能统计 » 光伏统计动态 » 正文

浙江新能:2025年前三季度光伏完成发电量31.03亿千瓦时

日期:2025-10-17    来源:浙江新能

国际太阳能光伏网

2025
10/17
09:26
文章二维码

手机扫码看资讯

关键词: 浙江新能 光伏发电量 光伏上网电量

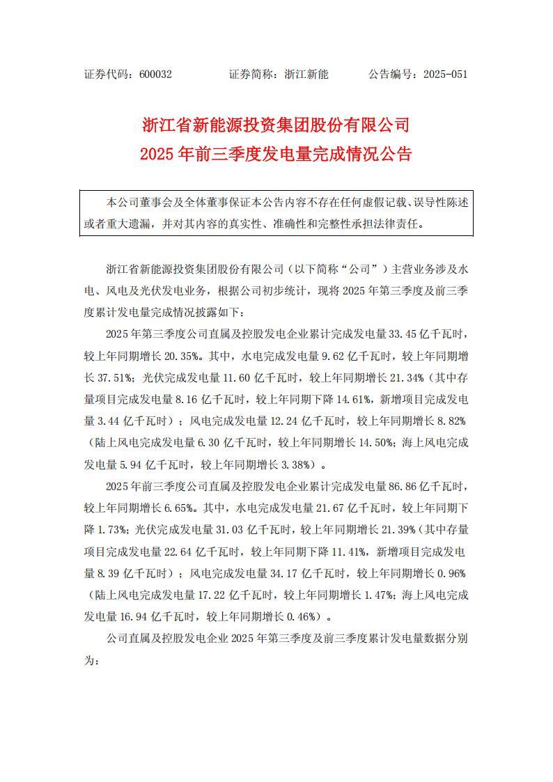
10月17日,浙江新能发布2025 年前三季度发电量完成情况公告。

公告显示,2025 年前三季度,浙江新能直属及控股发电企业累计完成发电量86.86 亿千瓦时,较上年同期增长 6.65%。其中,水电完成发电量 21.67 亿千瓦时,较上年同期下降 1.73%;光伏完成发电量 31.03 亿千瓦时,较上年同期增长21.39%(其中存量项目完成发电量 22.64 亿千瓦时,较上年同期下降 11.41%,新增项目完成发电量 8.39 亿千瓦时)。

截至三季度末,浙江新能直属及控股发电企业光伏装机容量为348.64万千瓦。


返回 国际太阳能光伏网 首页

光伏资讯一手掌握,关注国际能源网 " 光伏头条 " 微信公众号

看资讯 / 读政策 / 找项目 / 推品牌 / 卖产品 / 招投标 / 招代理 / 发文章

扫码关注

0条 [查看全部]   相关评论

热门标签

国际能源网站群

国际能源网 国际新能源网 国际太阳能光伏网 国际电力网 国际风电网 国际储能网 国际氢能网 国际充换电网 国际节能环保网 国际煤炭网 国际石油网 国际燃气网