广州天河林和品茶工作室,珠海鸡窝论坛,广佛一条龙高端茶

当前位置: 光伏网 » 光伏人物 » 正文

大唐发电董事长调整!

日期:2025-10-29    来源:光伏头条

国际太阳能光伏网

2025
10/29
16:24
文章二维码

手机扫码看资讯

关键词: 大唐发电 大唐 大唐国际

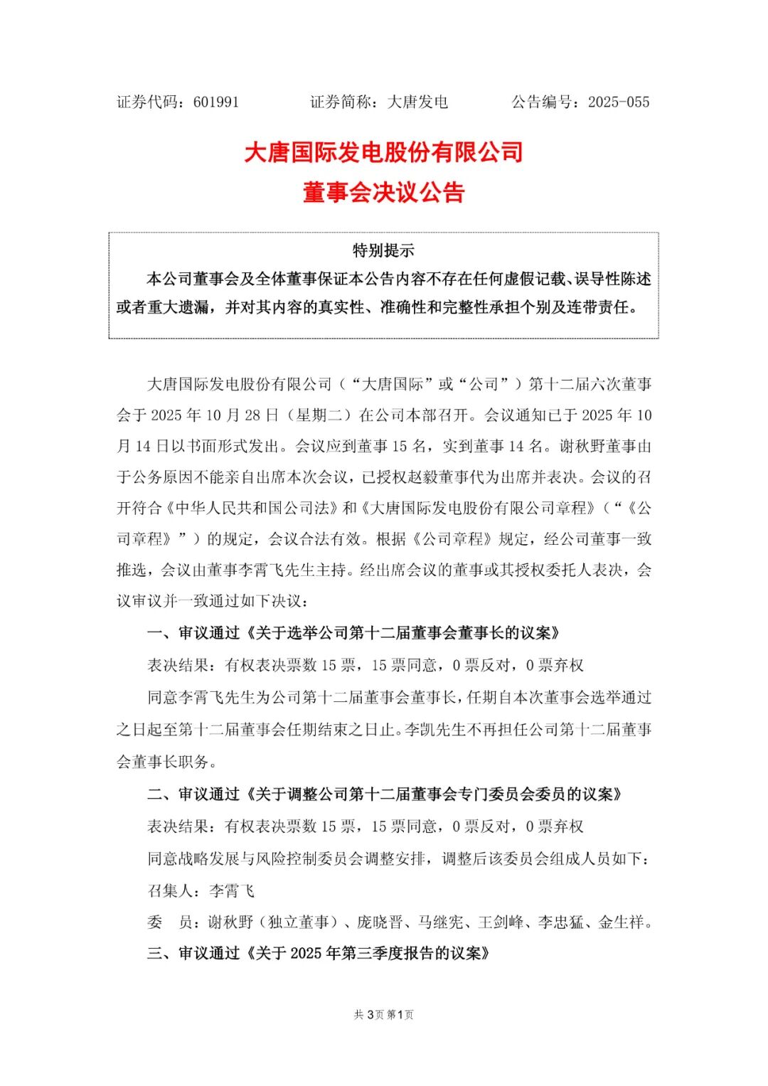
光伏头条获悉,10月28日晚间,大唐发电发布董事会决议公告。

公告表示,大唐国际发电股份有限公司(“大唐国际”或“公司”)第十二届六次董事会于2025年10月28日(星期二)在公司本部召开。

董事会审议通过《关于选举公司第十二届董事会董事长的议案》,同意李霄飞先生为公司第十二届董事会董事长,任期自本次董事会选举通过之日起至第十二届董事会任期结束之日止。李凯先生不再担任公司第十二届董事会董事长职务。

李霄飞简历:

李霄飞,硕士研究生,正高级工程师。曾任大唐新疆发电有限公司党委副书记、副总经理;中国大唐集团煤业有限责任公司副总经理、纪委书记、工会主席,总经理、党委副书记;大唐集团技术经济中心主任;中国大唐集团技术经济研究院有限公司执行董事、党委书记、总经理;大唐集团战略规划部(企业管理部、全面深化改革办公室)主任;大唐集团经营管理部主任。现任本公司党委书记、董事长。

公告如下:

来源:大唐发电、大唐国际官网

返回 国际太阳能光伏网 首页

光伏资讯一手掌握,关注国际能源网 " 光伏头条 " 微信公众号

看资讯 / 读政策 / 找项目 / 推品牌 / 卖产品 / 招投标 / 招代理 / 发文章

扫码关注

0条 [查看全部]   相关评论

热门标签

国际能源网站群

国际能源网 国际新能源网 国际太阳能光伏网 国际电力网 国际风电网 国际储能网 国际氢能网 国际充换电网 国际节能环保网 国际煤炭网 国际石油网 国际燃气网